yp电子

邮箱登陆   联系我们
HUAQI TECH
为客户创造价值

3000亿基金?万亿项目? 看长江保护带起的这波节奏

发布者:yp电子环保 发布时间:2019-06-05  

06/05
2019
来源:环保在线

去年中央生态环保督察“回头看”发现“长江大保护”中仍存在不少问题,有些还比较突出。这说明保护母亲河既是一场攻坚战,也是一场持久战。

——全国政协委员潘碧灵

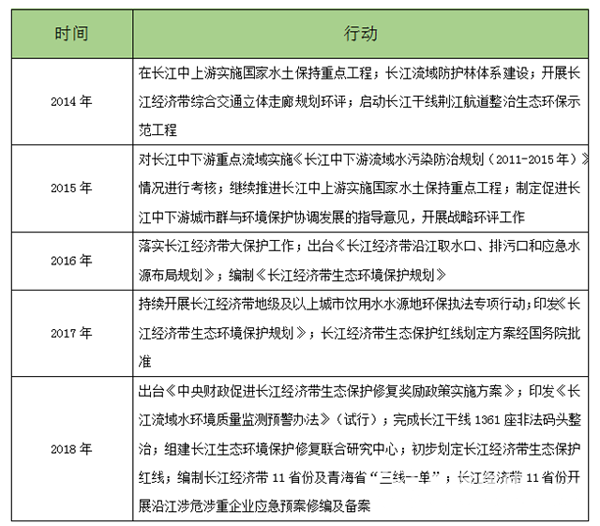
对于“长江大保护”这个概念,近年来各行业人士都不陌生,尤其是长江经济带更是成为重中之重。从各个角度来看,长江沿岸环境污染治理和工业生产方式的变革都为环保行业圈出了一块新高地,《长江保护修复攻坚战行动计划》的下发,明确长江保护修复3年见效。

这也意味着,时间紧、任务重、责任大,各项环保需求释放迫在眉睫。那么,近年来,国家对长江保护究竟都部署了哪些大行动呢?


总结:长江保护修复工作的两大重点:①中上游及饮用水水水源地②长江经济带

再者,在2014年至2018年的5年内,长江流域水质变化如何呢?


很明显,长江流域Ⅰ类水质占比在2018年有了大幅提升,达到了5.7%,远超前几年,劣Ⅴ类水质占比也达到了5年里的低谷,为1.8%。说明,2018年整一年的各项行动以及近几年在长江大保护方面的投入开始见到实质成效。

当然,长江生态环境保护作为一个系统性工程,要打一场持久战,其资本投入体量一定是巨大的,仅从部分治理项目的投资上就能看到端倪。


“万亿”市场不是说说而已,资本投入也将逐渐从纯政府投入转向多元化投融资模式。近日,中国环境与发展国际合作委员会2019年年会上,就有专家团提交了《长江经济带生态补偿与绿色发展体制改革》研究报告,30多位中外专家建议设立长江生态基金。

长江经济带地位特殊,污染治理形势严峻,生态环境部环境规划院院长王金南就指出“长江经济带的绿色发展离不开资金、技术、人力、市场等因素的加入”。因此,如何在资金缺口这个问题上打开新局面,专家认为,尽可能多地撬动社会资本投入是关键出路。专家们建议,基金首期目标规模为3000亿元,财政出资25%,基金存续期为10年。

创新社会融资方式是环保产业市场化的必经之路,建立起以政府引导、市场主导的架构是环保产业一直在求变的方向,也是环保事业长效推进的重要一环。至此,长江保护和修复已经开始寻求“流域生态补偿”之外的激励措施,未尝不是环保企业抢抓先机的好时候。